-
对于大部分的人来说,那些国际知名车展最吸引人的地方不是又上市了哪些新车,或者又出了那些新的技术,而是那些有着浓重的未来主
-
开车的人都有这种体验,行驶在崎岖不平的路面上时,汽车就会剧烈颠簸,方向盘震颤得简直就要失控。你可否想过,汽车不再需要方向
-
借助司机助理系统,无人驾驶汽车依赖雷达、激光和摄像头看清道路,但所有信息还需要进行分析、领会。Nvidia在CES展上演
-
马路如虎口,这句我们从小就被耳提面命的警句,一点也没有被夸大之处。在汽车被发明后,车速很早就不是问题了,反倒是如何改善汽
-
继互联网、物联网之后,“车联网”又成为未来智能城市的另一个标志。忘记了停车位置,按下钥匙您的爱车便会做出回应,自动鸣笛、
-
在LasVegas举行的CES大会上,Google和德国汽车制造商奥迪将宣布二者正在合作研发基于Android的车内娱乐
-
北京雾霾席卷天地之间,有些惜命的人们已经渐渐迁徙出这赖以生存的城市,别克、凯迪拉克、克莱斯勒、保时捷和沃尔沃这样的私家豪
-
因为赶时间,您有没有在公路上疾驰过?仪表盘上的红色图像越来越大,在事故发生之前,你想过安全的重要性吗?你的驾驶系统又能快
-
之前传出Google和奥迪合作将Android带到汽车上,已经不是新闻,我就觉得这背后一定会有大动作,但Google的野
-
虽然各大汽车厂商对自动驾驶技术的研发已经持续了数年,但直到2013年这些成果才真正集中地“浮出水面”。从奔驰的自动驾驶S
-
车联网相对移动互联网发展滞后的程度可不是一点半点。当我们手掌对Android、iOS、触控了如指掌之时,不少车主回到车内
-
随着越来越多的功能融入汽车,现代车载网络的性能对汽车安全和可靠操作而言变得越来越重要,电磁辐射和抗电磁辐射干扰成为操控系
-
汽车仪表盘是反映车辆各系统工作状况的装置。随着科技的发展以及工艺的进步,趋于小巧化、低噪声、高效率的汽车仪表盘方案的推出
-
国内车载娱乐系统现在发展到什么程度了?三个字概括:高科技!车载信息娱乐系统是现在时下消费者与厂商最关注的领域之一。欧美地
-
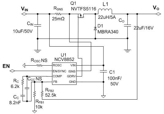
5.MOSFET选择MOSFET承受的最高电压为VINMAX,考虑到抛负载保护,选取耐压40V以上的MOS。MOSFET
-
一前言在目前的车载娱乐系统中,USB接口已经成为系统的标配。随着大电池容量的便携设备的流行,做为车载充电接口的USB电源
-
编者按:充电技术一直是限制纯电动车行业迅速发展的主要瓶颈,动则五六个小时的充电时间让一般消费者望而却步,尤其在充电网络不
-
引言:今天,汽车已经成为很多人出行的代步工具。现在消费者购买汽车时,都考虑哪些因素呢?在高速公路上的行驶速度是否在考虑范
-
微支付(MicroPayments),腾讯旗下的一款专为解决“小金额的支付”而推出的类似支付宝的产品。腾讯公司今年利用两
-
2月10日消息,据外媒报道,2月9日业内消息称,LG电子将为谷歌电动汽车插件充电站提供四个高速电池充电器,以期在汽车行业